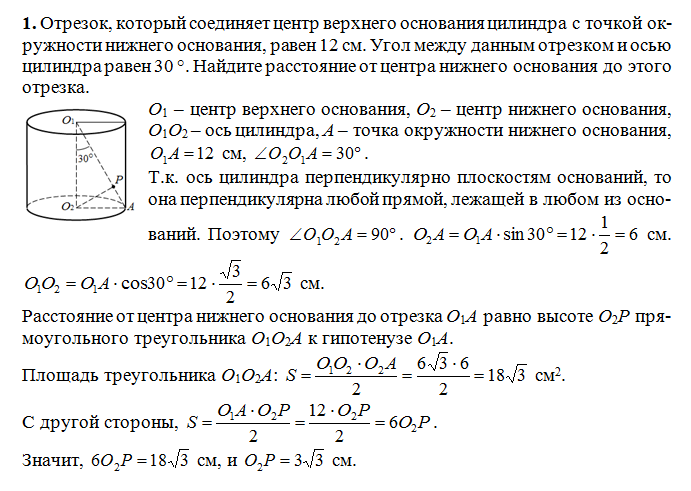
Отрезок, который соединяет центр верхнего основания цилиндра с точкой окружности нижнего основания, равна 12 см. Угол между поданным отрезком и осью цилиндра равен 30 °. Найдите расстояние от центра нижнего основания к этому отрезку.
Ответы
Ответ дал:
0
Решение во вложенном файле.
Приложения:

Вас заинтересует
2 года назад
2 года назад
7 лет назад
10 лет назад
10 лет назад