• Предмет: Физика
  • Автор: Маргоша07
  • Вопрос задан 11 лет назад

1. с какой силой выталкивается из бензина пробковай брусок с размером 4 х 5 х 10 см?
2. определите давление керосина на пробку на глубину 40 см
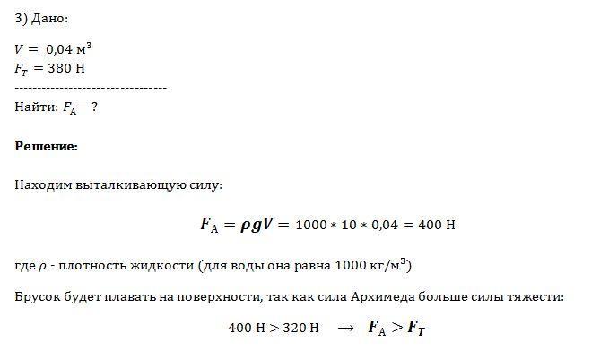
3. брусок объемом 0,04 м квадратных опустили в воду. сила тяжести, действующая на брусок равна 380 Н. будет он плавать в воде?
4 будет ли кусок парафина плавать в бензине? ответ обоснуйте.
5. бетонная плита размером 3,5 х 1,5 х 0,1 м полностью погружена в воду . чему равен вес плиты в воде?

Ответы

Ответ дал: livres
0

Решения во вложениях:

Приложения:
Вас заинтересует