• Предмет: Алгебра
  • Автор: Аноним
  • Вопрос задан 11 лет назад

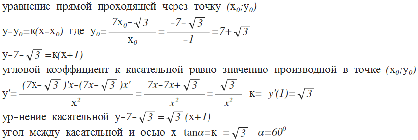
Уравнение касательной к графику функции. Помогите решить.

Приложения:

Ответы

Ответ дал: palilov2436
0

решение смотри во вложении

 

 

Приложения:
Вас заинтересует