• Предмет: Геометрия
  • Автор: Вовина79
  • Вопрос задан 10 лет назад

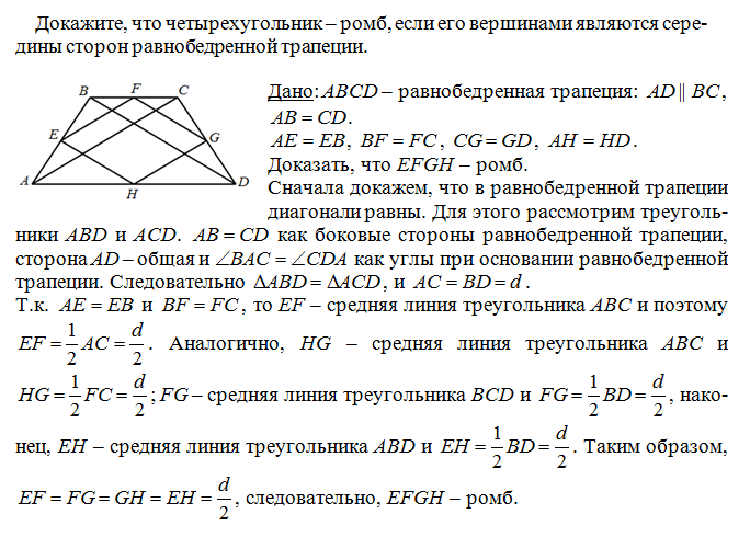
Срочно пожалуйста!!!!!Докажите, что четырехугольник — ромб, если его вершинами являются середины сторон равнобедренной трапеции. (Можно с рисунком,дано и доказательством). Заранее огромное спасибо!!!

Ответы

Ответ дал: SergFlint
0
Решение во вложенном файле.
Приложения:
Вас заинтересует