• Предмет: Алгебра
  • Автор: MrAlex56
  • Вопрос задан 10 лет назад

Помогите пожалуйста. Если можно с решением

Приложения:

Ответы

Ответ дал: Аноним
0
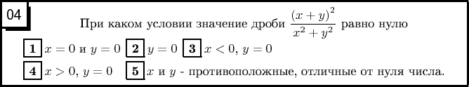
frac{(x+y)^2}{x^2+y^2}

Дробь равна 0, когда числитель равен 0, при этом знаменатель 0 не равен.
(x+y)^2=0
Очевидно, что x и y - противоположенные, отличные от 0 числа.

P.s первый вариант, когда x=0 и y=0 отпадает, потому что при этом и знаменатель обращался в 0, чего не может быть.

Ответ: 5.
Вас заинтересует