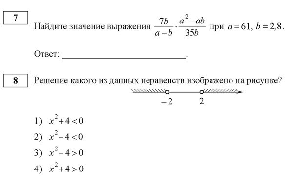
1)Найдите значение выражения;
2)Решение какого из данных неравенств изображено на рисунке?
Приложения:

Ответы
Ответ дал:
0
7). Если все дроби сократить в знаменателе и в числителе, то получается а/5, а=61; 61/5=12,2
8). Скорее всего 2 ответ, у этого неравенства нет решений, т.к. на координатной прямой, нет общих точек и знак (<>) определить нельзя.
8). Скорее всего 2 ответ, у этого неравенства нет решений, т.к. на координатной прямой, нет общих точек и знак (<>) определить нельзя.
Ответ дал:
0
Мне кажется, что в 8 задании ответ должен быть 3
Вас заинтересует
2 года назад
7 лет назад
7 лет назад
10 лет назад
10 лет назад