• Предмет: Геометрия
  • Автор: CherchenkoNika
  • Вопрос задан 10 лет назад

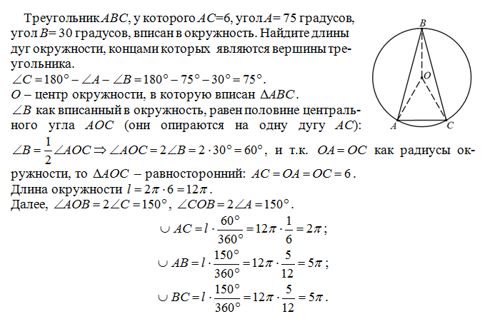
ПОМОГИТЕ треугольник АВС, у которого АС=6, угол А= 75 градусов , угол В= 30 градусов, вписан в окружность. Найдите длины дуг окружности, концами которых являются вершины треугольника

Ответы

Ответ дал: SergFlint
0
Решение во вложенном файле.
Приложения:
Вас заинтересует