• Предмет: Геометрия
  • Автор: darya280797
  • Вопрос задан 10 лет назад

Помогите,пожалуйста! С подробным решением!!
Если можно,дополните рисунком,чтобы я действительно разобралась...Болела долго очень,в теме не разобралась... 

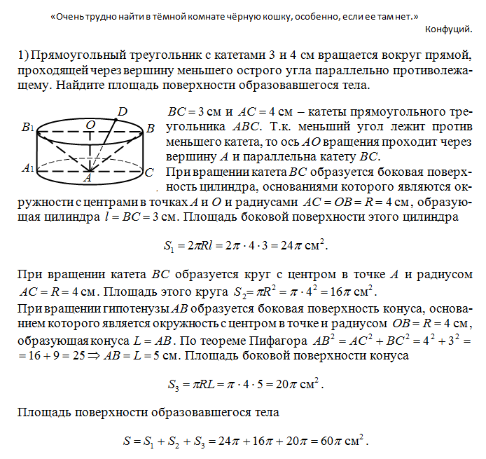
1)Прямоугольный треугольник с катетами 3 и 4 см вращается вокруг прямой,проходящей через вершину меньшего острого угла параллельно противолежащему. Найдите площадь поверхности образовавшегося тела.
2)Образующая конуса наклонена к плоскости основания под углом 30 градусов,радиус основания равен 3 дм. Найти площадь осевого сечения
3)в сфере радиуса 17 см проведено сечение плоскостью на расстоянии 15 см от центра. Найдите площадь сечения

Ответы

Ответ дал: bearcab
0
Решение в приложении
Приложения:
Ответ дал: SergFlint
0
Каждая из трёх задач в отдельном вложенном файле.
Приложения:
Вас заинтересует