• Предмет: Геометрия
  • Автор: dfubyf
  • Вопрос задан 10 лет назад

докажите что радиус окружности описанной вокруг остроугольного треугольника равен радиусу окружности, проходящей через точку пересечения её высот и две вершины треугольника

Ответы

Ответ дал: SergFlint
0
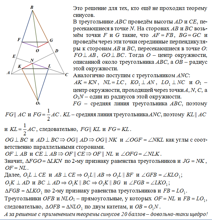
Решение в приложении.
Приложения:
Ответ дал: Denik777
0
Без теоремы синусов можно доказать проще. В ваших обозначениях. Если N' - точка симметричная точке N относительно AC, то ABCN' - вписанный 4-угольник. т.е. треугольники ABC и ACN' вписаны в одну окружность. A так как треугольники ACN и ACN' равны, то все доказано.
Ответ дал: Denik777
0
ABCN' - вписанный, потому что сумма углов A и N' равна сумме углов A и CNA, т.е. равна 180.
Вас заинтересует