• Предмет: Алгебра
  • Автор: панда87
  • Вопрос задан 10 лет назад

помогите найти первообразную, УМОЛЯЮЮЮЮЮ

Приложения:

Ответы

Ответ дал: pomoshnik09
0
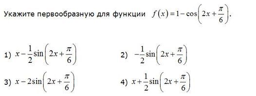
F(x)=x-1/2sin(2x+π/6)
Ответ дал: панда87
0
ВЫ ЭТО ПРАВИЛЬНО НАПИСАЛИ ИЛИ ПРОСТО ЧТОБЫ БАЛЛОВ ЗАРАБОТАТЬ НАУГАД ТАК СКАЖЕМ? из
Ответ дал: панда87
0
для меня очень важен правильный ответ просто..
Ответ дал: pomoshnik09
0
правильно не думайте обо мне плохо
Ответ дал: панда87
0
я ни в коем случае не хотела вас обидеть, просто знаете все может быть))
Вас заинтересует