• Предмет: Химия
  • Автор: vitals234511
  • Вопрос задан 10 лет назад

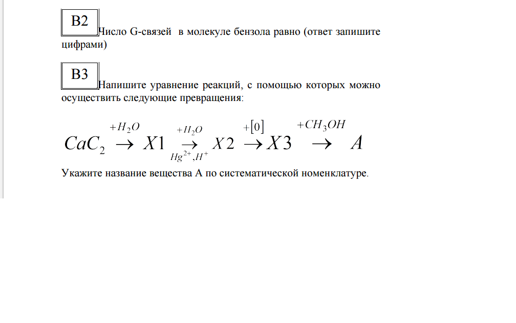
помогите срочно 20 балов химия

Приложения:

Ответы

Ответ дал: viklandia1999
0
1)12   2) метилацетат    CH3-COOCH3
Вас заинтересует