Ответы
Ответ дал:
0
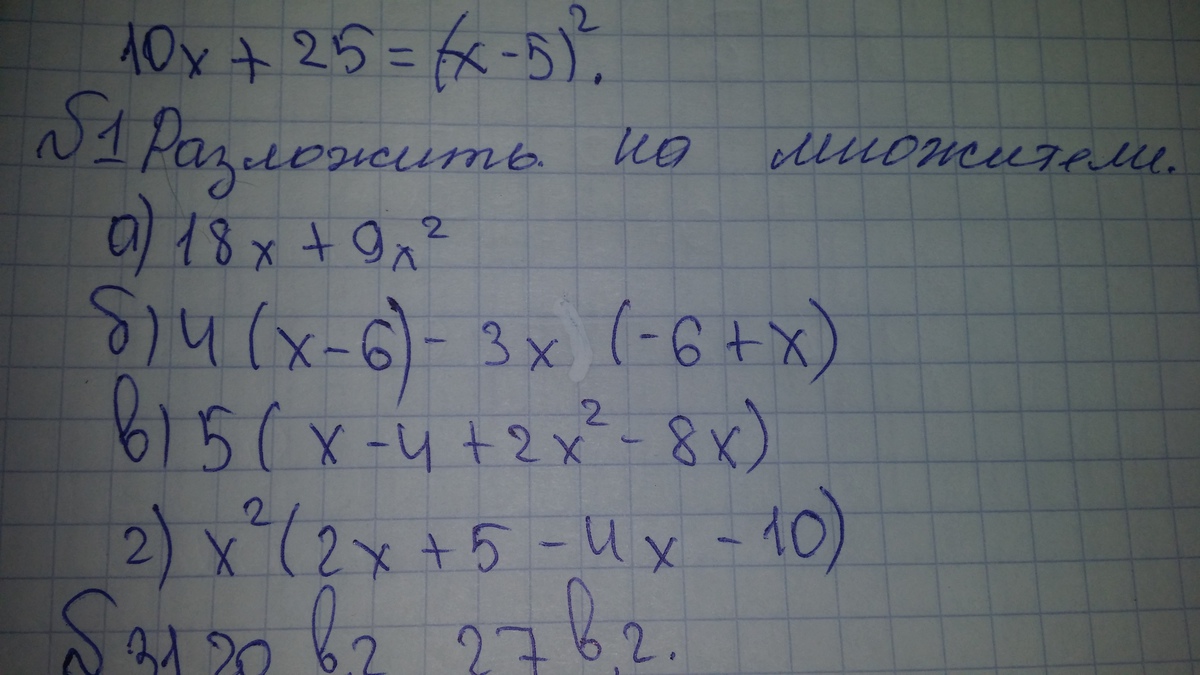
Вот точно правильо но оостальное незнаю как решить
Приложения:

Ответ дал:
0
Незачто
Ответ дал:
0
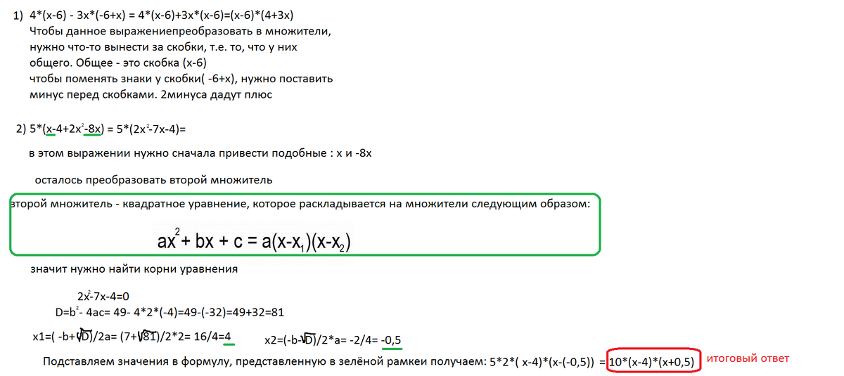
последнее выражение раскладывается по тому же принципу, что и во втором//////////////////////////////////////////////////////////////////////////////////////////////////////////////////////////////////////////////////////////////////////////
Приложения:

Вас заинтересует
2 года назад
2 года назад
7 лет назад
7 лет назад
10 лет назад
10 лет назад
10 лет назад
10 лет назад