• Предмет: Физика
  • Автор: Deadlol14
  • Вопрос задан 11 лет назад

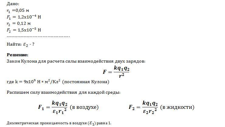
Два заряда, находясь в воздухе на расстоянии 0,05 м, действуют друг на друга с силой 1,2 *10 в степени -4 Н, а в некоторой непроводящей жидкости на расстоянии 0,12 м с силой 1,5 * 10 в степени -5 Н. Какова диэлектрическая проницаемость жидкости?

Ответы

Ответ дал: livres
0
Решение во вложении:
Приложения:
Вас заинтересует