• Предмет: Геометрия
  • Автор: veralera
  • Вопрос задан 2 года назад

ребро куба дорівнює а. через ребро основи проведено переріз куба площиною яка утворює з площиною основи кут 30 градусів
Знайдіть полощу перерізу.

Ответы

Ответ дал: SergFlint
8
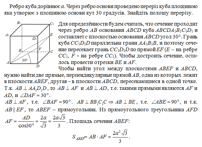
Решение в приложении.
Приложения:
Вас заинтересует