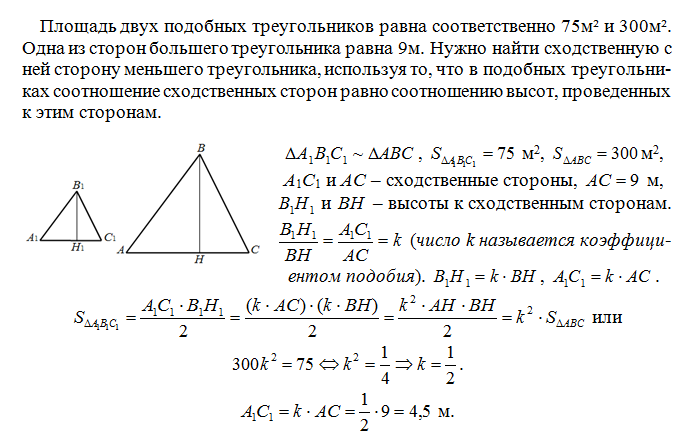
Даю 45 баллов!!! Площадь двух подобных треугольников равна соответственно 75м² и 300м². Одна из сторон большего треугольника равна 9м. Нужно найти сходственную с ней сторону меньшего треугольника, используя то, что в подобных треугольниках соотношение сходственных сторон равно соотношению высот, проведенных к этим сторонам.Буду благодарна за помощь!
Ответы
Ответ дал:
0
Решение в приложении.
Приложения:

Вас заинтересует
2 года назад
2 года назад
7 лет назад
7 лет назад
10 лет назад
10 лет назад
10 лет назад