• Предмет: Физика
  • Автор: alina0911
  • Вопрос задан 11 лет назад

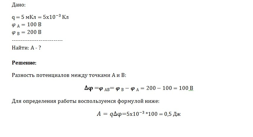
Потенциал в точке А электрического поля равен 100 В,потенциал в точке В равен 200 В.Какую работу совершают силы электрического поля при перемещении заряда 5мКл из точки А в точку В?

Ответы

Ответ дал: livres
0
Решение во вложении:
Приложения:
Вас заинтересует