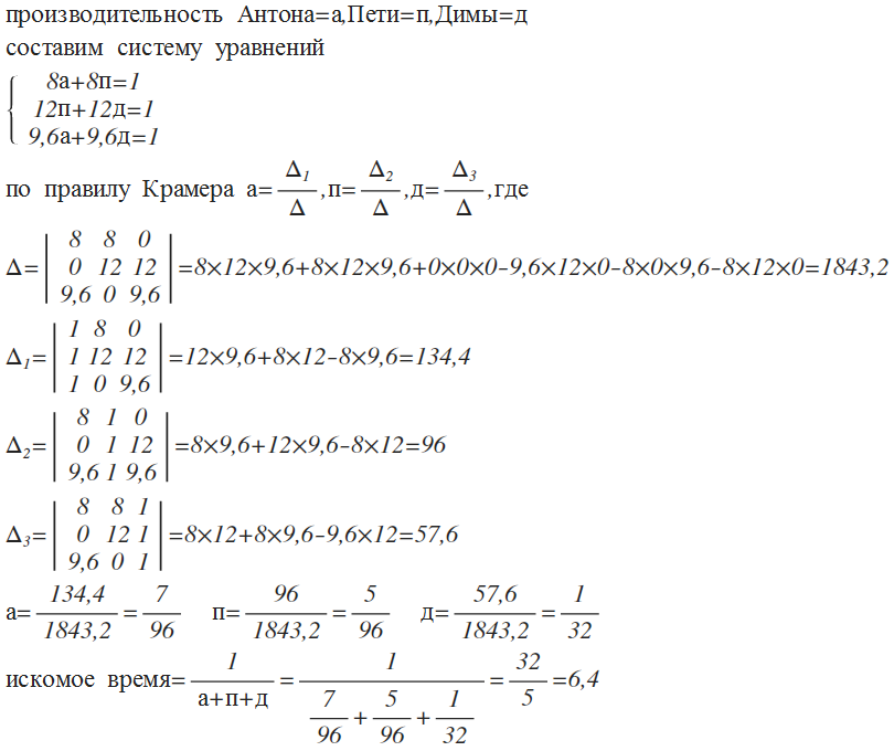
каменщики антон и петя выкладывают один кирпичный забор за 8 часов, петя и дима выполняют эту же работу за 12 часов, антон и дима за 9,6 часа. Найдите за сколько часов каменщики выполнят эту работу, если будут работать вместе.
Ответы
Ответ дал:
0
решение смотри во вложении
Приложения:

Вас заинтересует
2 года назад
8 лет назад
8 лет назад
10 лет назад
10 лет назад
10 лет назад