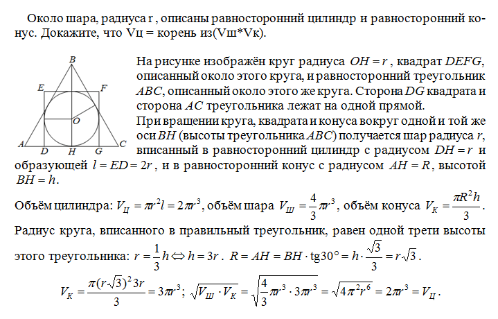
Около шара, радиуса r , описаны равносторонний цилиндр и равносторонний конус. Докажите, что Vц = корень из(Vш*Vк)
Ответы
Ответ дал:
0
Решение в приложении.
Приложения:

Вас заинтересует
2 года назад
2 года назад
7 лет назад
9 лет назад
9 лет назад
10 лет назад