Помогите с алгеброй. УМОЛЯЮ! СРОЧНО!
Если не понимаете 7 задание, можете просто не писать - такой ответ не будет считаться не полным. главное 4, 5 и 6.
Приложения:

Ответы
Ответ дал:
0
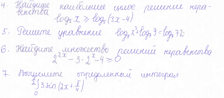
4) ОДЗ: x>0, 3x-4>0, х>4/3
a=5>1
x≥3x-4,
-3x+x≥-4, x≤2
ответ: 4/3<х≤2
5) ОДЗ: x>0,
x³×9=72
x³=8, x=2
ответ: х=2
6) t=2^x,t>0, t²-3t-4≥0, D=9+16=25,
t1=4, t2=-1
t≥4, 2^x≥2², x≥2
ответ: х≥2, х∈[2;+∞)
7)
=-3cos(2x+π/4)1/2|=-1.5cos(2*(π/2)+π/4)+1.5cos(π/4)=+1.5*(√2/2)+1.5(√2/2)=3√2/2
a=5>1
x≥3x-4,
-3x+x≥-4, x≤2
ответ: 4/3<х≤2
5) ОДЗ: x>0,
x³×9=72
x³=8, x=2
ответ: х=2
6) t=2^x,t>0, t²-3t-4≥0, D=9+16=25,
t1=4, t2=-1
t≥4, 2^x≥2², x≥2
ответ: х≥2, х∈[2;+∞)
7)
Вас заинтересует
2 года назад
2 года назад
7 лет назад
9 лет назад