• Предмет: Физика
  • Автор: кристюнь
  • Вопрос задан 11 лет назад

1)какова сила тока в резисторе,сопротивление которого 10 Ом,при напряжении 220 В(решить задачей)

2)при напряжении 70 в сила тока в проводнике 1,4 А. опредилите его сопротивление.(решение)

3)спираль изготовленна из нихромового повода длиной 50 м и поперечным сечением 0,2 мм^2. какогго его сопротивление?(решение)

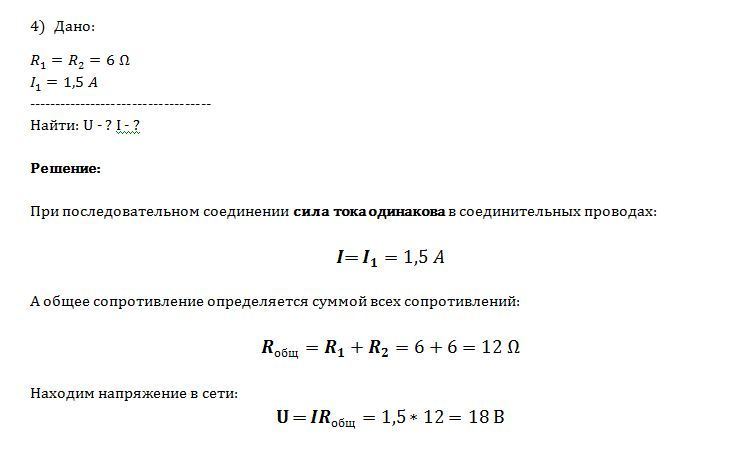
4)к источнику тока подключены две одинаковые последовательно соединенные лампы сопротивлением 6 Ом каждая. сила тока в лампе № 1 равна 1,5 А. опредилите напряжение на полюсах источника тока и силу тока в соединительных проводах.(решение)

зарание спасибо :) 

Ответы

Ответ дал: livres
0
Решение во вложении:
Приложения:
Вас заинтересует