• Предмет: Алгебра
  • Автор: poster12
  • Вопрос задан 10 лет назад

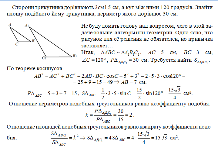
Сторони трикутника дорівнюють 3см. і 5 см. , а кут між ними 120 градусів. Знайти площу подібного йому трикутника, периметр якого дорівнює 30 см.

Ответы

Ответ дал: SergFlint
0
Решение в приложении.
Приложения:
Вас заинтересует