Ответы
Ответ дал:
0
f(x)=(1+2x)(2x-1)=4x²-1
f`(x)=8x
f`(0,5)=8*0,5=4
Ответ D
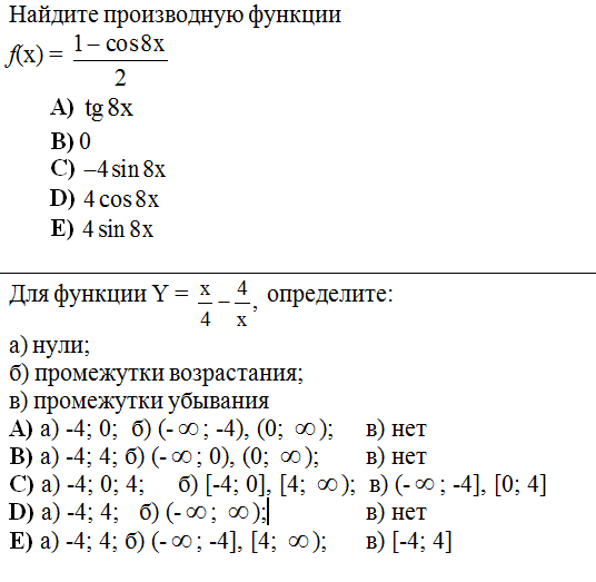
F(x)=1/2-1/2*cos8x
f`(x)=-1/2*(-sin8x)*8=7sin/x
Ответ E
y=x/4-4/x
x/4-4/x=0
(x²-16)/4x=0
x²-16=0
x²=16
x-4 U x=4
y`=1/4+4/x²=(x²+4)/4x²>0 при x∈(-∞;0) U (0;∞)
возр (-∞;0) U (0;∞)
убыв нет
Ответ В
f`(x)=8x
f`(0,5)=8*0,5=4
Ответ D
F(x)=1/2-1/2*cos8x
f`(x)=-1/2*(-sin8x)*8=7sin/x
Ответ E
y=x/4-4/x
x/4-4/x=0
(x²-16)/4x=0
x²-16=0
x²=16
x-4 U x=4
y`=1/4+4/x²=(x²+4)/4x²>0 при x∈(-∞;0) U (0;∞)
возр (-∞;0) U (0;∞)
убыв нет
Ответ В
Вас заинтересует
3 года назад
3 года назад
8 лет назад
8 лет назад
10 лет назад
10 лет назад
11 лет назад