• Предмет: Алгебра
  • Автор: 1990pop
  • Вопрос задан 10 лет назад

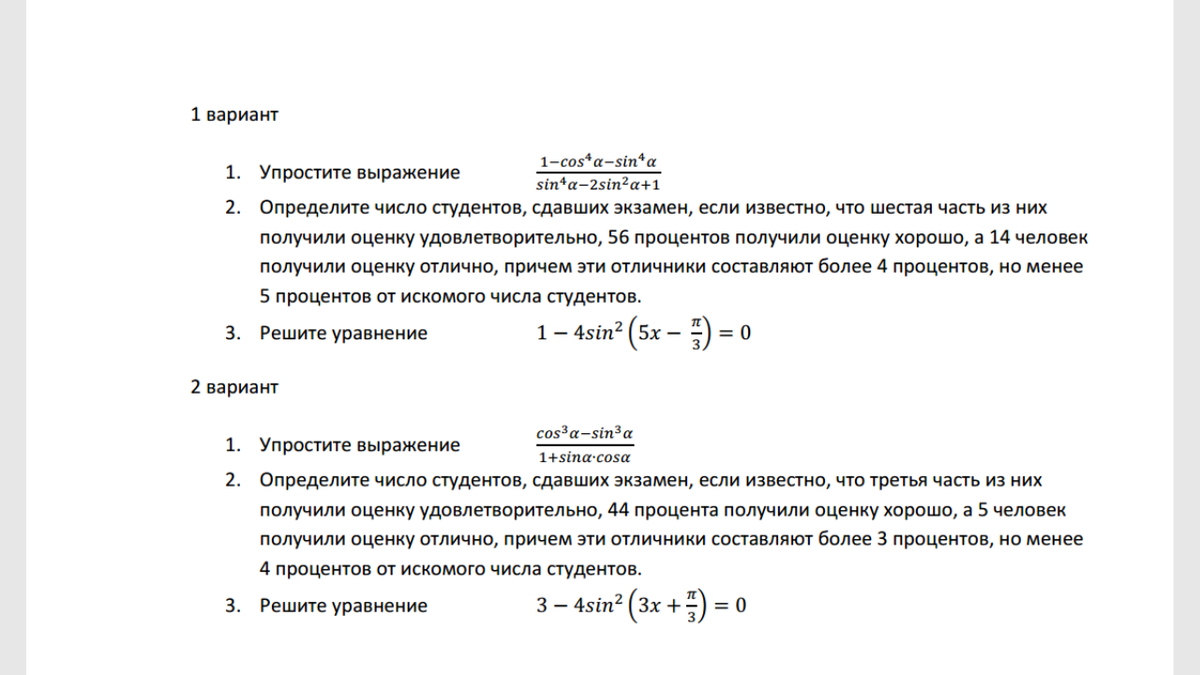
решите 1 и 2 задание, 1 варианта
ПОЖАЛУЙСТА

Приложения:

Ответа на этот вопрос пока нет. Попробуйте найти его через форму поиска.

Вас заинтересует