Ответы
Ответ дал:
0
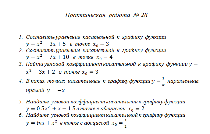
1)y=f(x0)+f'(x0)*(x-x0)
f(x0)=f(3)=3^2-3*3+5=5
f'(x0)=2x-3
f'(x0)=2*3-3=3
y=5+3(x-3)=5+3x-9=3x-4
y=3x-4
2)y=x^2-7x+10 x0=4
f(x0)=f(4)=4^2-7*4+10=22
f^(x0)=2x-7=f(4)=2*4-7=1
y=22+1(x-4)=x+18
y=x+18
5)f^(x)=0.5x^2+x-1.5=x+1
f(2)=x+1=2+1=3
k=3
6) f^(x)=lnx+x^2=1/x+2x
f(1/2)=1:1/2+2*1/2=3
k=3
f(x0)=f(3)=3^2-3*3+5=5
f'(x0)=2x-3
f'(x0)=2*3-3=3
y=5+3(x-3)=5+3x-9=3x-4
y=3x-4
2)y=x^2-7x+10 x0=4
f(x0)=f(4)=4^2-7*4+10=22
f^(x0)=2x-7=f(4)=2*4-7=1
y=22+1(x-4)=x+18
y=x+18
5)f^(x)=0.5x^2+x-1.5=x+1
f(2)=x+1=2+1=3
k=3
6) f^(x)=lnx+x^2=1/x+2x
f(1/2)=1:1/2+2*1/2=3
k=3
Ответ дал:
0
а дальше?
Вас заинтересует
2 года назад
8 лет назад
8 лет назад
10 лет назад
10 лет назад
10 лет назад