• Предмет: Физика
  • Автор: Dante1357
  • Вопрос задан 11 лет назад

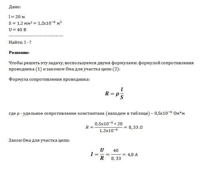
Определите силу тока на участке цепи, состоящей из константановой проволоки длиной 20 М, с сечением 1,2мм(2), если напряжение на концах этого участка 40 В

Ответы

Ответ дал: livres
0

Решение во вложении:

Приложения:
Вас заинтересует