• Предмет: Математика
  • Автор: larva
  • Вопрос задан 10 лет назад

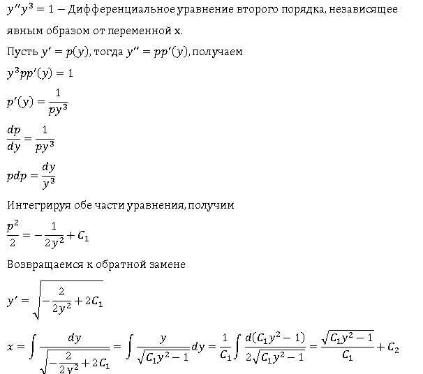
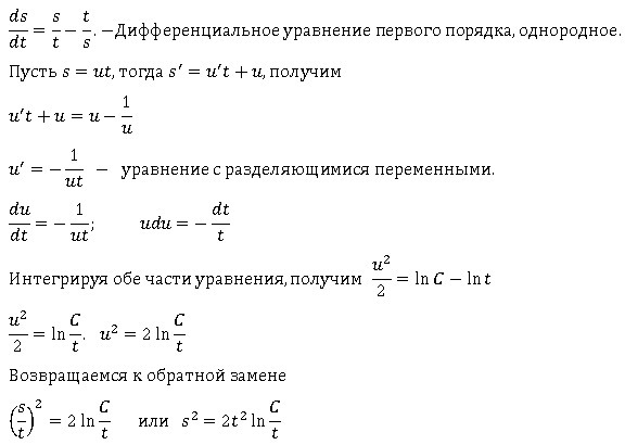
Решить дифференциальные уравнения: 1. ds/dt=s/t-t/s ответ: s^2=2t^2LnC/t 2. y``*y^3=1 ответ: С1*y^2=1+(C1x+C2)^2
плиииз ща на паре...срочно надо сдать!!!!

Ответы

Ответ дал: Аноним
0
Решения прикрепил в файлах
Приложения:
Вас заинтересует