• Предмет: Физика
  • Автор: naduhag97
  • Вопрос задан 11 лет назад

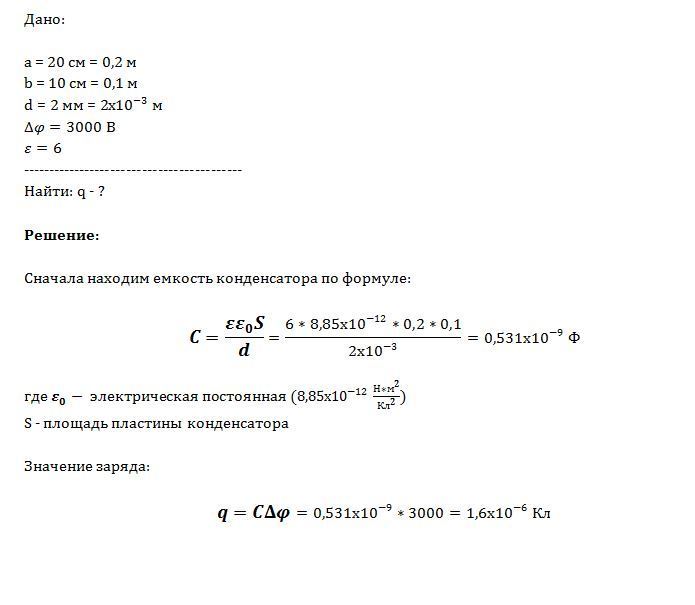
Плоский конденсатор состоит из двух прямоугольных пластин длиной 20 см и шириной 10  см,Расстояние между ними ранво 2 мм.Какой наобольший заряд можно сообщить консатору ,если допустимоя разность потенциалов на более 3000в ,а диэлектриком является слюда(Е=6)?

Ответы

Ответ дал: livres
0

Решение во вложении:

Приложения:
Вас заинтересует