• Предмет: Математика
  • Автор: dianaivanova
  • Вопрос задан 10 лет назад

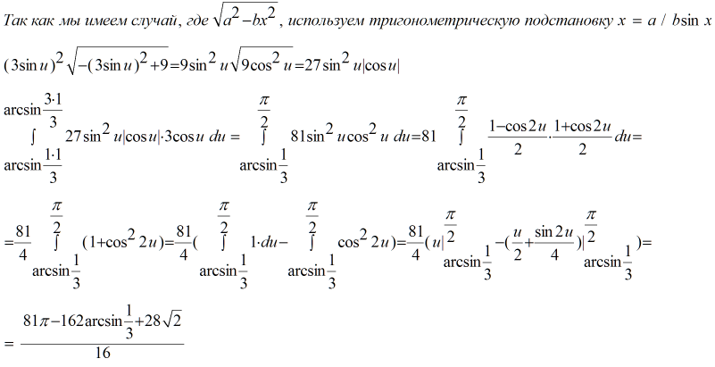
вычислить определенный интеграл : intlimits^3_1 { x^{2}  sqrt{9- x^{2} } } , dx

Ответы

Ответ дал: Аноним
0
..............................................
Приложения:
Вас заинтересует