• Предмет: Математика
  • Автор: agatolen
  • Вопрос задан 10 лет назад

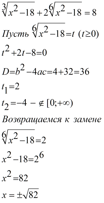
Найдите произведение корней уравнения (на фотке написано) с решением, пожалуйста)

Приложения:

Ответы

Ответ дал: Аноним
0
Произведение корней: -82
Приложения:
Ответ дал: agatolen
0
Спасибо большое) поняла, как решать
Вас заинтересует