• Предмет: Геометрия
  • Автор: солнць
  • Вопрос задан 10 лет назад

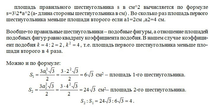
площадь правильного шестиугольника s в см^2 вычисляется по формуле s=32*a^2 (а- длина стороны шестиугольника в см) . Во сколько раз площадь первого шестиугольника меньше площади второго если a1=2см ,a2=4 см

Ответы

Ответ дал: SergFlint
0
Решение в приложении.
Приложения:
Вас заинтересует