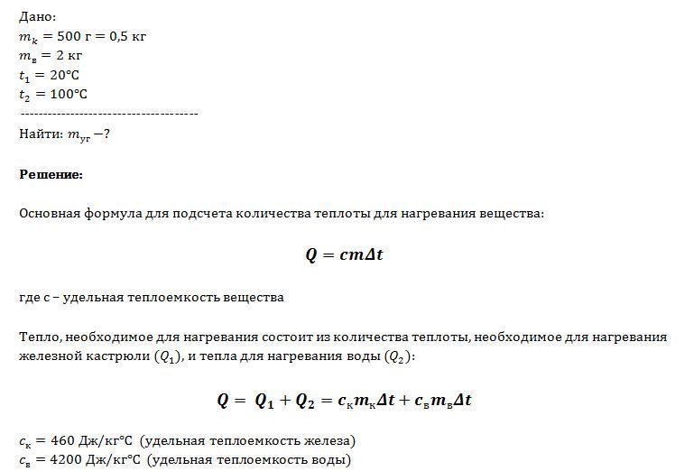
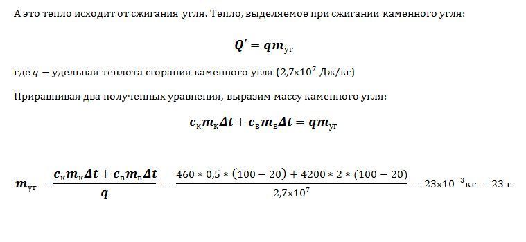
в железной кастрюле массой 500 г нужно нагреть 2 кг воды от 20 до 100 градусов Цельсия.сколько для этого потребуется сжечь каменного угля?
пожалуйста!! срочно!! в классе сижу,контрольная((.... подробно пожалуйстаа
Ответы
Ответ дал:
0
Решение во вложении:
Приложения:


Вас заинтересует
2 года назад
2 года назад
7 лет назад
9 лет назад
9 лет назад
10 лет назад