№6) Найдите градусную меру дуги АС окружности, на которую опирается угод АВС(см.рис.59) Ответ дайте в градусах
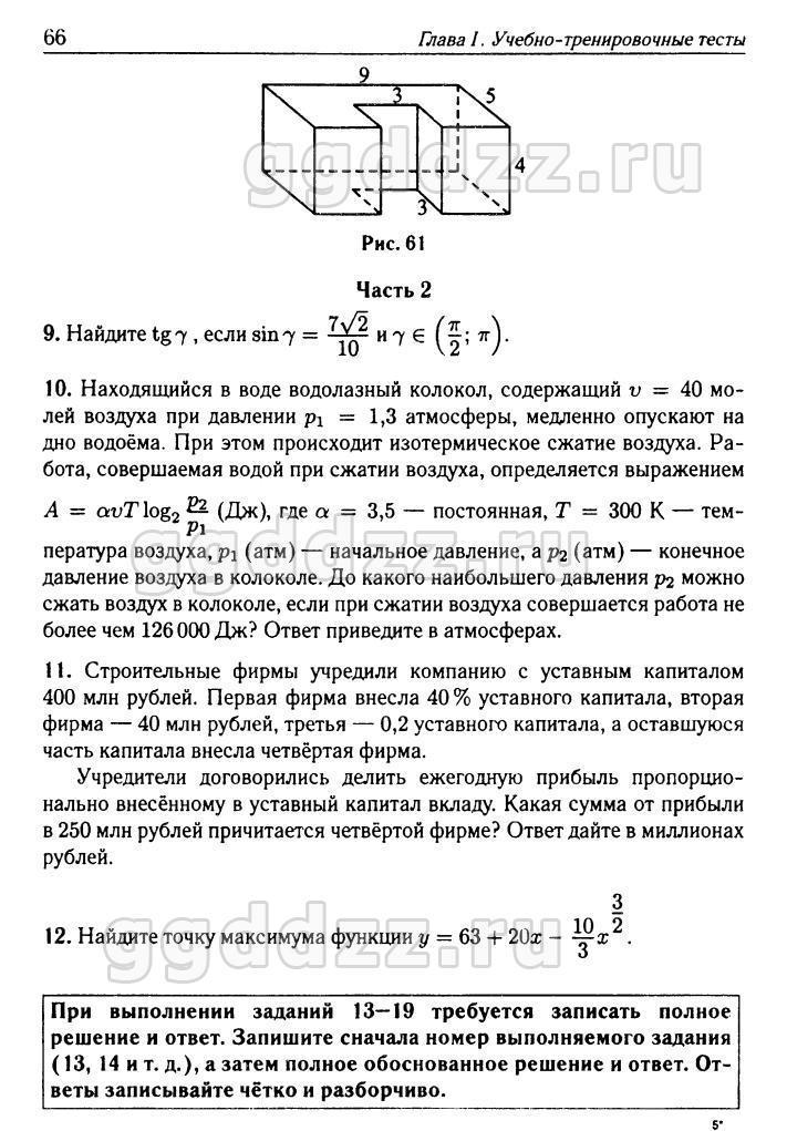
№8) Найдите объем многогранника, изображенного на рисунке 61(все двугранные углы прямые)
Там есть фото....помогите пожалуйста именно 6 и 8 номер))
Приложения:


Ответы
Ответ дал:
0
6. Угол В опирается на дугу АС, значит он в два раза меньше её градусной меры. Соответственно ∪АС=2∠В=2·90°=180° - это ответ.
8. 9×2×4+3×3×4+3×3×4=144 (ед³).
8. 9×2×4+3×3×4+3×3×4=144 (ед³).
Вас заинтересует
2 года назад
2 года назад
7 лет назад
7 лет назад
9 лет назад
10 лет назад