• Предмет: Физика
  • Автор: ильназ30
  • Вопрос задан 10 лет назад

Укажите, что относится к понятию «вещество»:

1) вода

2) автобус

3) метр

4) свет

2. К звуковым явлениям относится

1) таяние снега

2) раскаты грома

3) рассвет

4) полёт птицы

3. Какой из перечисленных приборов вы бы взяли для измерения длины парты?

1) рулетка

2) мензурка

3) термометр

4) спидометр

4. Засолка овощей происходит

1) быстрее в холодном рассоле

2) быстрее в горячем рассоле

3) одновременно и в горячем и в холодном рассоле

5. Путь, пройденный телом при  равномерном прямолинейном  движении, определяется по формуле

1) S/t

2) v/t

3) St

4) v·t

6. Для измерения массы тела используют

1) термометр

2) весы

3) секундомер

4) рулетку

7. Масса тела объёмом 5 м3 и плотностью 100 кг/м3 равна

1) 20 кг

2) 105 кг

3) 500 кг

4) 95 кг

8. Вес тела - это сила,

1) с которой тело притягивается к Земле

2) с которой тело вследствие притяжения к Земле действует на опору или подвес

3) с которой тело действует на другое тело, вызывающее деформацию

4) возникающая при соприкосновении поверхностей двух тел и препятствующая перемещению относительно друг друга

9. Земля притягивает к себе тело массой 5 кг с силой, приблизительно равной

1) 5Н

2) 5 кг

3) 50 Н

4) 20 Н

10. Сила F2 – это



1) сила тяжести

2) сила трения

3) сила упругости

4) вес тела   

11. Барометр показывает нормальное атмосферное давление. Чему оно равно?

1) 1013 гПа

2) 1000гПа

3) 760 гПа

4) 750 мм рт. ст.

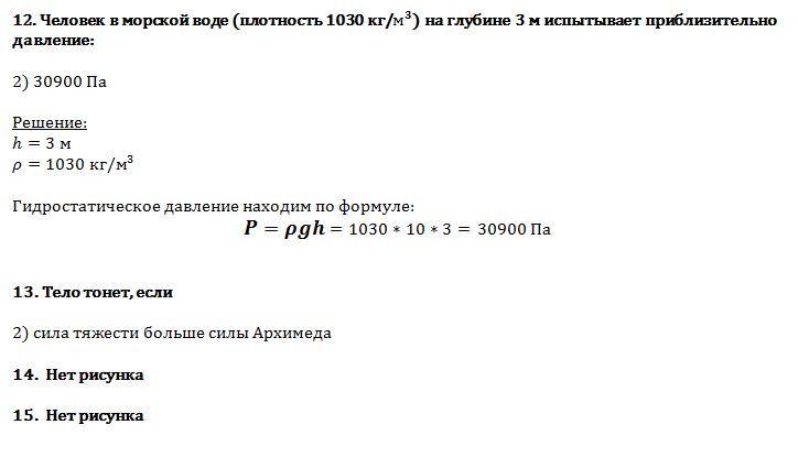
12. Человек в морской воде (плотность 1030 кг/м3) на глубине 3м испытывает приблизительно давление :

1) 309 Па

2) 30900 Па

3) 3060 Па

4) 309000 Па

13. Тело тонет, если

1) сила тяжести равна силе Архимеда

2) сила тяжести больше силы Архимеда

3) сила тяжести меньше силы Архимеда

14. В сосуде с водой находятся два шарика: 1-парафиновый и 2-стеклянный. Укажите расположение шариков в воде. (плотность воды 1000кг/м3, парафина 900кг/м3, стекла 2500кг/м3.)



1) А

2) В

3) С

4) D

15. Давление бруска наибольшее



1) в случае 1

2) в случае 2

3) в случае 3

4) во всех случаях одинаково

16. Работа, совершаемая человеком при подъёме груза весом 6Н на высоту 2 метра, равна

1) 3 Дж

2) 8 Дж

3) 12 Дж

4) 4 Дж

17. Единица измерения мощности в СИ - это

1) килограмм (кг)

2) ватт (Вт)

3) паскаль (Па)

4) джоуль (Дж)

5) ньютон (Н)

18. Рычаг находится в равновесии. Сила, действующие на рычаг, равны 3 Н и 5 Н. Плечо, на которое действует большая сила, равно 0,3 м. Меньшее плечо равно

1) 0,6м

2) 0,5м

3) 0,4м

4) 2м

19. Пружина заведённых часов, обладает энергией-

1) потенциальной

2) кинетической

3) потенциальной и  кинетической

20. Скорость движения машины 108 км/ч. В единицах системы СИ составляет

1) 20м/с

2) 600м/с

3) 10м/с

4) 30м/с

Ответы

Ответ дал: livres
0

Решения и ответы во вложениях. Оставшуюся часть смотрите в следующем ответе:

Приложения:
Ответ дал: ЗнанияМодератор
0

Оставшаяся часть решений и ответов:

Приложения:
Вас заинтересует