• Предмет: Геометрия
  • Автор: Аноним
  • Вопрос задан 10 лет назад

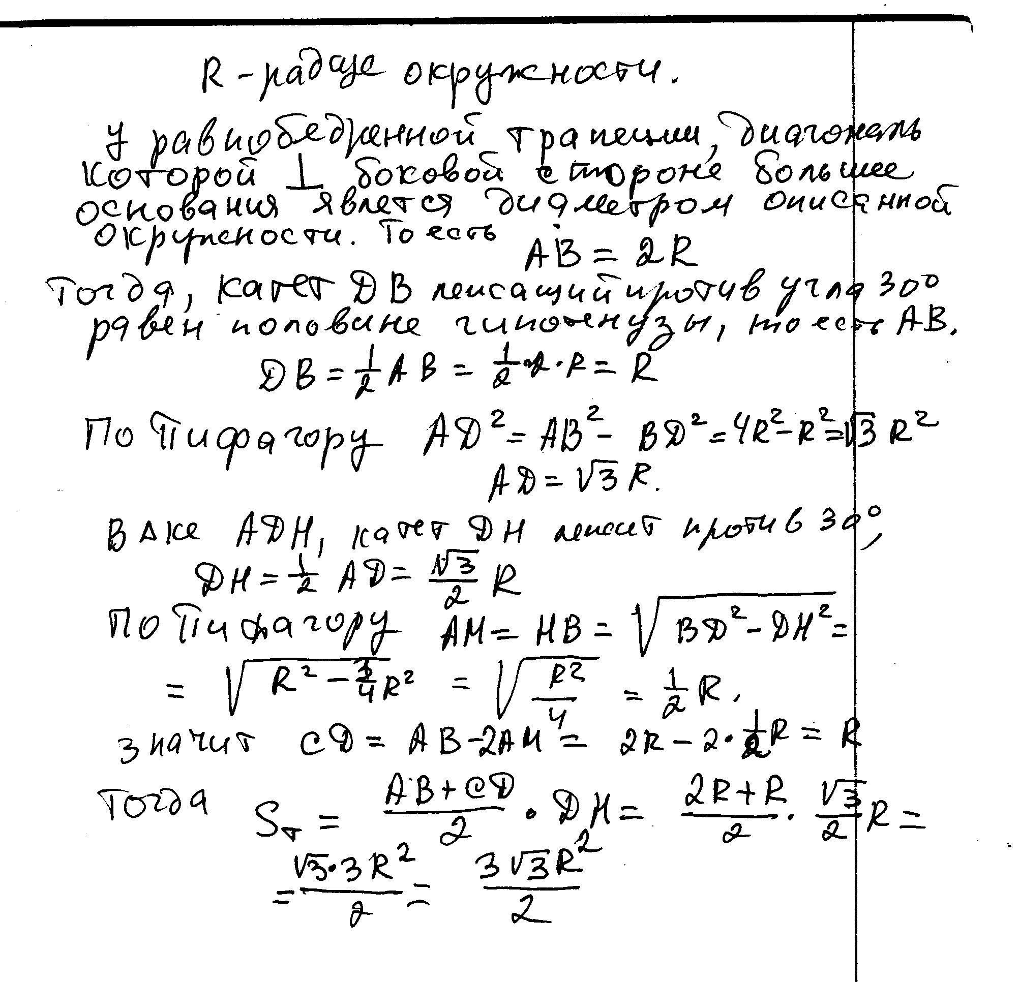
Діагональ рівнобічної трапеції перпендикулярна до бічної сторони і утворює з основою кут 30*. Знайдіть площу трапеції, якщо радіус кола, описаного навколо неї, дорівнює R.
Ответ можно как по-русски, так и по-украински. Умники, типа "напиши по-русски, а то не пониммаю" прошу обойти это задание. Нужен ответ и все! Спасибо!

Ответы

Ответ дал: ужнеужели
0
решение в скане................
Приложения:
Ответ дал: Аноним
0
жешь это решить?
Ответ дал: Аноним
0
Можешь*
Ответ дал: Аноним
0
Отдельным заданием решай так балы будут)
Ответ дал: ужнеужели
0
давайте адрес
Ответ дал: Аноним
0
http://znanija.com/task/19047393
Вас заинтересует