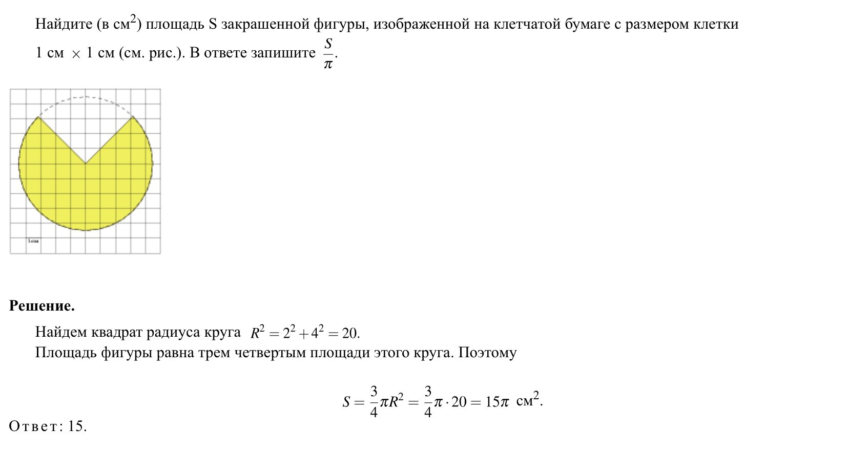
Как найти квадрат радиуса круга? ( Смотри фото R^2 = 2^2 + 4^2 ----> как они нашли это???)
Приложения:
Ответы
Ответ дал:
0
Использовали уравнение окружности (геометрия) R²=x²+y²
Взяли на окружности точку которая лежит на пересечении линий (если провести оси координат через центр окружности), х=4, у=2
Взяли на окружности точку которая лежит на пересечении линий (если провести оси координат через центр окружности), х=4, у=2
Ответ дал:
0
решение во вложении-------------------
Приложения:
Вас заинтересует
2 года назад
2 года назад
10 лет назад
10 лет назад
10 лет назад