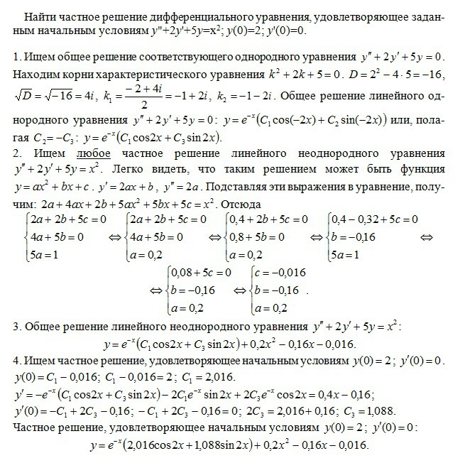
найти частное решение дифференциального уравнения,удовлетворяющее заданным начальным условиям
y"+2y'+5y=x^2; y(0)=2; y'(0)=0
Ответы
Ответ дал:
0
Решение в приложении.
Приложения:

Вас заинтересует
2 года назад
7 лет назад
7 лет назад
9 лет назад
9 лет назад
10 лет назад