Ответы
Ответ дал:
0
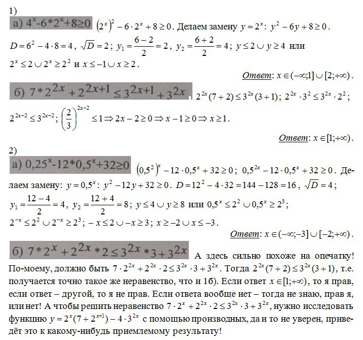
Решение в приложении, причём есть подозрение, сто в последнем неравенстве - опечатка!
Приложения:

Вас заинтересует
2 года назад
2 года назад
7 лет назад
7 лет назад
9 лет назад
9 лет назад
10 лет назад