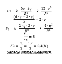
2 точечных заряда 6q и -2q находились на некотором расстоянии друг от друга. сила взаимодействия между ними была 0,3Н. затем заряды соединили и развели на то же расстояние. какой стала сила взаимодействия между зарядами?
Ответы
Ответ дал:
0
Решение во вложении..!
Приложения:

Вас заинтересует
8 лет назад
10 лет назад
10 лет назад