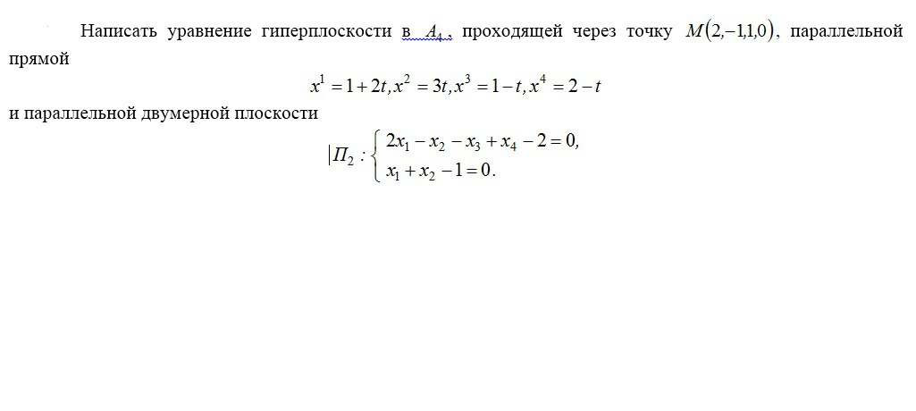
Написать уравнение гиперплоскости в , проходящей через точку , параллельной прямой (продолжение задачи на фото)
Приложения:

Ответы
Ответ дал:
0
Решение прицеплено в картинке
Приложения:

Вас заинтересует
2 года назад
2 года назад
7 лет назад
7 лет назад
9 лет назад
9 лет назад
10 лет назад