Ответы
                                            Ответ дал: 
                                                                                    
                                        
                                            
                                                
                                                
                                                
                                                    0
                                                
                                            
                                        
                                    
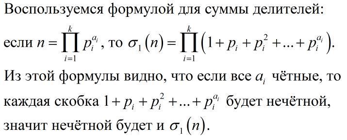
                                        решение находится в файле
                                    
                                                Приложения:
                     
                            
                                            Ответ дал: 
                                                                                    
                                        
                                            
                                                
                                                
                                                
                                                    0
                                                
                                            
                                        
                                    
                                        Спасибо, это задание было для 9 класса, даже не знаю, как должен был ее решать
                                    
                                        
                                        
                                Вас заинтересует
                
                        2 года назад
                    
                
                        7 лет назад
                    
                
                        7 лет назад
                    
                
                        9 лет назад
                    
                
                        9 лет назад
                    
                
                        10 лет назад