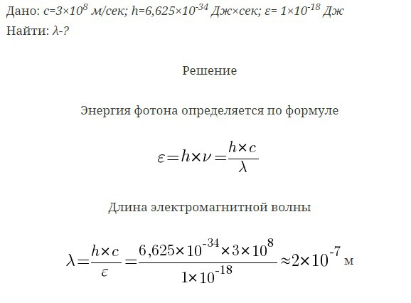
Скорость света в вакууме равна 3×108 метров в секунду, постоянная Планка равна 6,625×10-34 джоуль в секунду.
Необходимо: определить при какой длине электромагнитной волны энергия фотона была бы равна 1×10-18 джоуль.
Ответы
Ответ дал:
0
Скорость света в вакууме равна 3×10^8 метров в секунду, постоянная Планка равна 6,625×10^-34 джоуль в секунду. Необходимо: определить при какой длине электромагнитной волны энергия фотона была бы равна 1×10^-18 джоуль.
Приложения:

Вас заинтересует
2 года назад
2 года назад
9 лет назад