Ответы
Ответ дал:
0
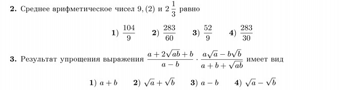
2.
9,(2) = 9 + ²/₉ = ⁸¹/₉ + ²/₉ = ⁸³/₉
⁷/₃ = ²¹/₉
(⁸³/₉ + ²¹/₉) : 2 = ¹⁰⁴/₉ * ¹/₂ = ¹⁰⁴/₁₈ = ⁵²/₉
Ответ: 3)
3.

Ответ: 2.
9,(2) = 9 + ²/₉ = ⁸¹/₉ + ²/₉ = ⁸³/₉
⁷/₃ = ²¹/₉
(⁸³/₉ + ²¹/₉) : 2 = ¹⁰⁴/₉ * ¹/₂ = ¹⁰⁴/₁₈ = ⁵²/₉
Ответ: 3)
3.
Ответ: 2.
Ответ дал:
0
Вообще не понял решения второго задания. Я, если честно, не совсем понимаю, что все таки значит цыфра два в скобках (2). Не могли бы вы объяснить?
Ответ дал:
0
И как сократился знаменатель в третьем задании второго примера?
Ответ дал:
0
9, (2)=9,22222222222..... . (2) - это период, то есть число или группа чисел, которые повторяются. Например, 8,52525252...=8,(52); 3, 068068068=3,(068). Любое периодическое число можно перевести в дробь. Как это сделать - можно узнать из интернета. В 3-ем задании все подробно расписано.
Вас заинтересует
3 года назад
3 года назад
8 лет назад
8 лет назад
10 лет назад
10 лет назад
10 лет назад