Цистерну в течение пяти часов наполнили водой. При этом в каждый следующий час поступление воды в цистерну уменьшалось в одно и то же число раз по сравнению с предыдущим. Оказалось,что в первые четыре часа было налито воды вдвое больше, чем в последние четыре часа. Каков объем цистерны, если известно еще, что за первые 2 часа в нее было налито 48 м3 воды?
Ответы
Ответ дал:
0
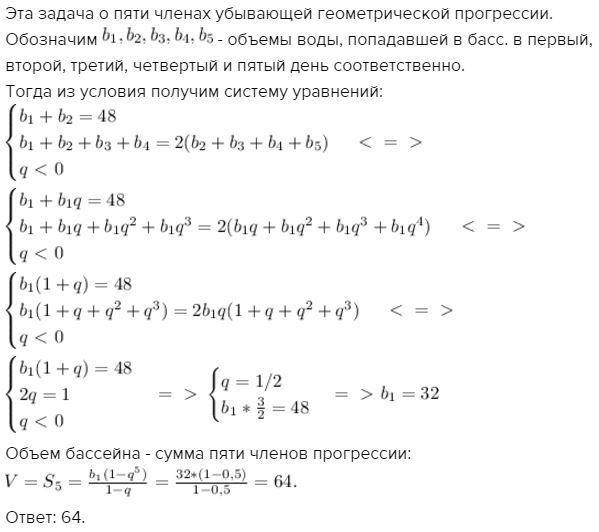
Эта задача о пяти членах убывающей геометрической прогрессии.
Обозначим
- объемы воды, попадавшей в басс. в первый, второй, третий, четвертый и пятый день соответственно.
Тогда из условия получим систему уравнений:




Объем бассейна - сумма пяти членов прогрессии:

Ответ: 64.
Обозначим
Тогда из условия получим систему уравнений:
Объем бассейна - сумма пяти членов прогрессии:
Ответ: 64.
Приложения:

Вас заинтересует
2 года назад
7 лет назад
7 лет назад
9 лет назад
9 лет назад
10 лет назад
10 лет назад