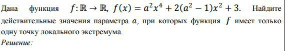
• Предмет: Математика
  • Автор: niuta1010
  • Вопрос задан 10 лет назад

решите пожалуйста. кто решит, тот степень бакалавра

Приложения:

Ответы

Ответ дал: kmike21
0
слабовато для степени бакалавра.<br />f(x)=a²x⁴+2(a²-1)x²+3<br />ищем экстремума этой функции.<br />f'(x)=4a²x³+4(a²-1)x=0<br />4x(a²x²+(a²-1))=0<br />один экстремум х =0<br />второй экстремум будет решением уравнения<br />a²x²+(a²-1)=0<br />х²=(1-a²)/a²=1/a² -1<br />второго решения не будет если 1/a² -1<0<br />1/a²<1<br />1<a²<br />a принадлежит интервалу (-∞;-1], [0;0] и [1;+∞)
Ответ дал: kmike21
0
спасибо
Вас заинтересует