• Предмет: Алгебра
  • Автор: sarrada
  • Вопрос задан 10 лет назад

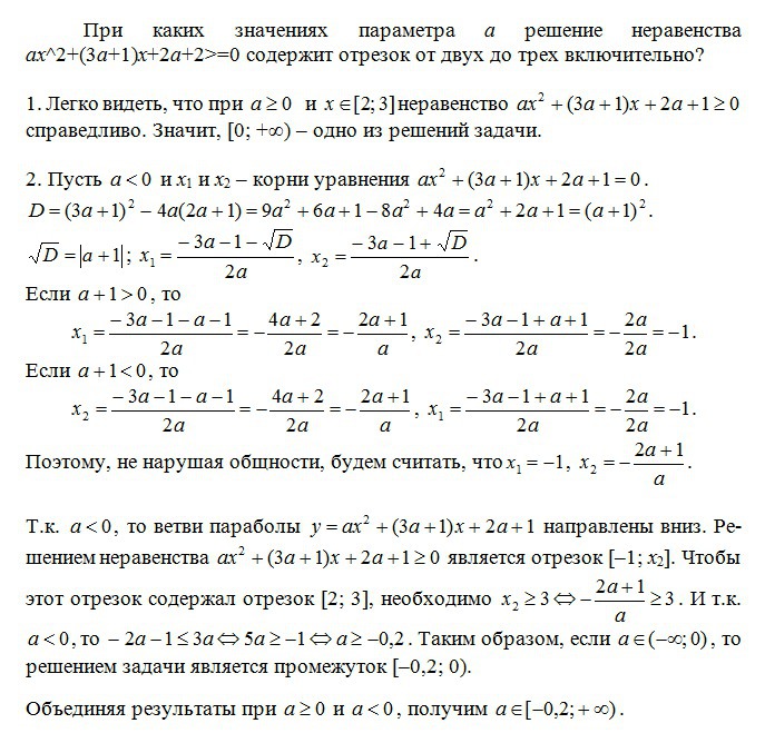
при каких значениях параметра а решение неравенства ах^2+(3a+1)x+2a+2>=0 содержит отрезок от двух до трех включительно?

Ответы

Ответ дал: SergFlint
0
Решение в приложении.
Приложения:
Вас заинтересует