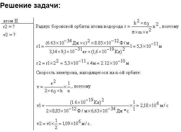
Вычислить по теории Бора радиус третьей стационарной орбиты и скорость электрона на этой орбите для атома водорода.
Ответы
Ответ дал:
0
Решение на скриншоте.
Приложения:

Ответ дал:
0
спасибо
Вас заинтересует
2 года назад
7 лет назад
7 лет назад
9 лет назад
9 лет назад
10 лет назад