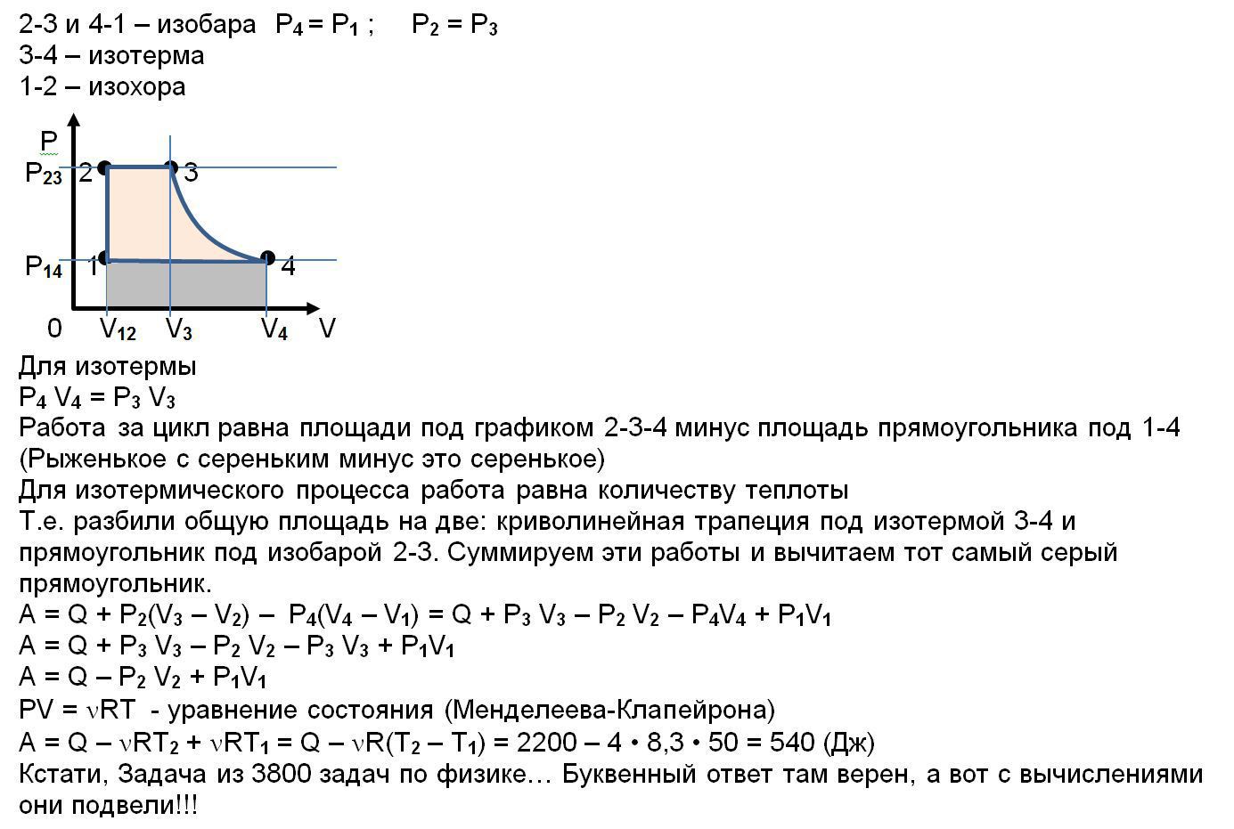
С 4 молями идеального газа совершают круговой процесс(см рисунок). На участке 3-4 газу передаётся количество теплоты Q34=2200Дж. Температуры в состояниях 1 и 2 : Т1 =373К, Т2=423К. Найти работу, совершаемую газом за цикл.
Решение подробное
Приложения:

Ответы
Ответ дал:
0
Переведём данный график в оси PV. Смотри прикрепление
Приложения:

Вас заинтересует
2 года назад
2 года назад
7 лет назад
9 лет назад
9 лет назад