Кто решит??
Дам много баллов за решение.
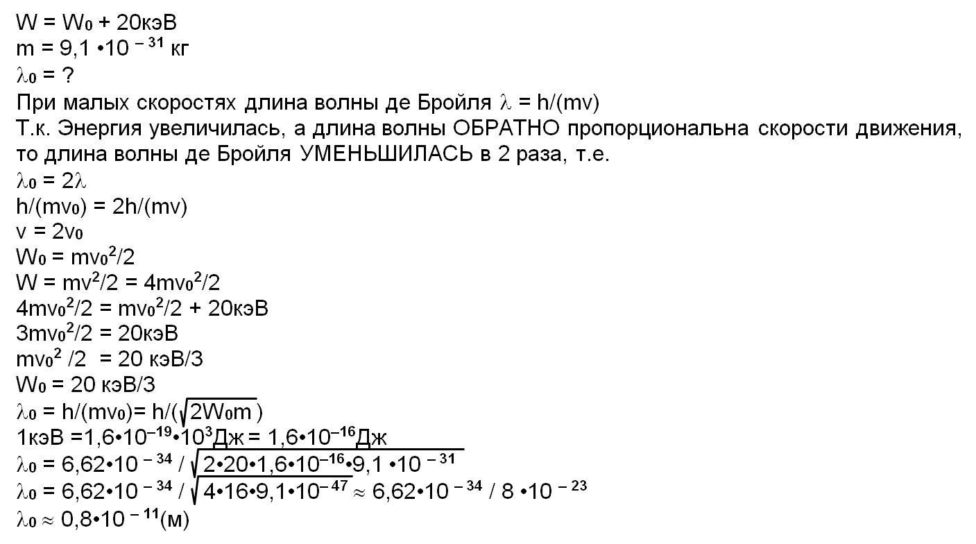
При увеличении кинетической энергии электрона на 20 кэВ его длина волны Де-Бройля изменилась в 2 раза. Найти начальную длину волны де-Бройля электрона. Масса покоя электрона9.1*10^{-31} кг.
Ответы
Ответ дал:
0
Порядок, вроде, соответствует. Вычисления малость округлял. Решение в прикреплении
Приложения:

Ответ дал:
0
мне кажется, волну де Бройля нельзя связать со скоростью частицы
Ответ дал:
0
то есть через соотношение между длинной волны и чистой скоростью-только с импульсом
Ответ дал:
0
ой, пардон-не так понял-все правильно))))
Вас заинтересует
2 года назад
2 года назад
7 лет назад
7 лет назад
9 лет назад
9 лет назад
10 лет назад