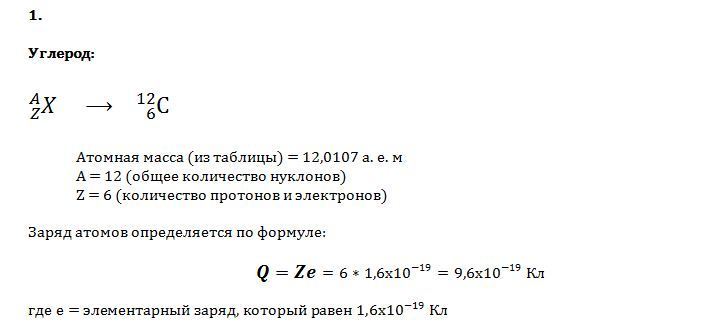
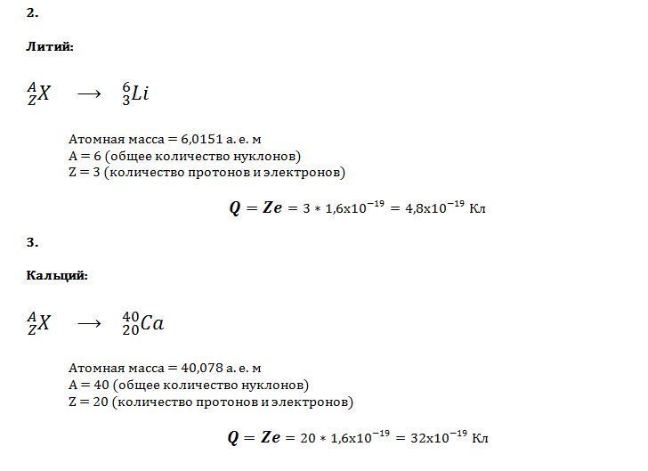
Определите массу (в а.е.м. с точностью до целых чисел ) и заряд ( в элементарных зарядах) ядер атомов следующих элементов
Углерода лития кальция
12 6 40
С Li Са
6 3 20
И сколько электронов содержатся в атомах каждого из химических элементов
Ответы
Ответ дал:
0
Решение во вложении:
Приложения:


Вас заинтересует
2 года назад
8 лет назад
8 лет назад
10 лет назад
10 лет назад
10 лет назад