• Предмет: Алгебра
  • Автор: krekre2016
  • Вопрос задан 10 лет назад

пожалуйста помогите!!

Приложения:

Ответы

Ответ дал: krosochka
0
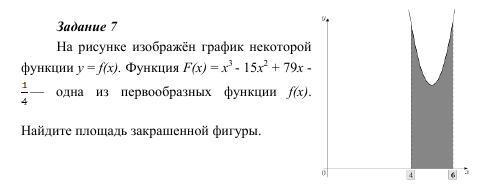
S = F(6) - F(4) = 6^3 - 15 * 6^2 + 79*6 - 1/4 - (4^3 - 15 * 4^2 + 79*4 - 1/4) = 216 - 64 - 15 * (36 - 16) + 79 * (6 - 4) = 152 - 300 + 158 = 310 - 300 = 10
Вас заинтересует